Instance Verification Kit (IVK)
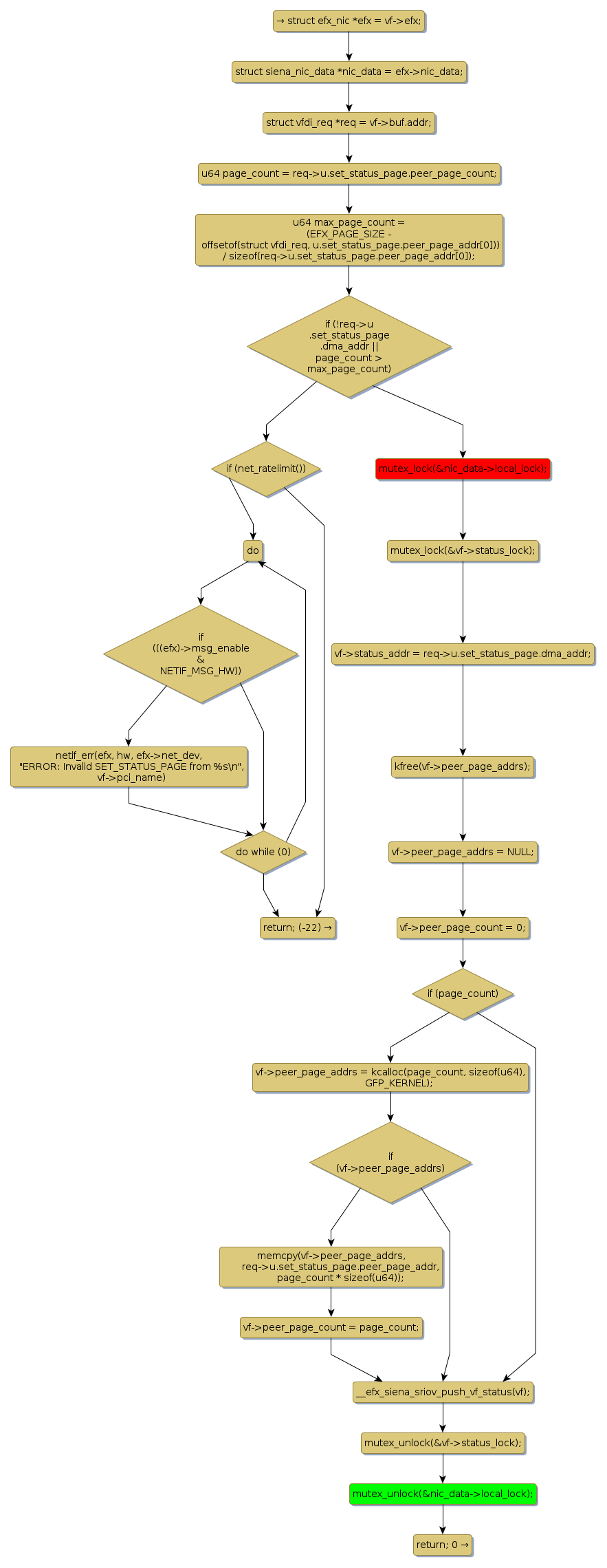
mutex lock @ [25251+34+/linux-3.19-rc1/drivers/net/ethernet/sfc/siena_sriov.c]
Instance Signature: local_lock
|
The Matching Pair Graph:
|
|
Function Name
|
Control Flow Graph (CFG)
|
Events Flow Graph (EFG)
|
Source Correspondence
|
|
efx_vfdi_set_status_page
|
|
|
[24632+24+/linux-3.19-rc1/drivers/net/ethernet/sfc/siena_sriov.c]
|